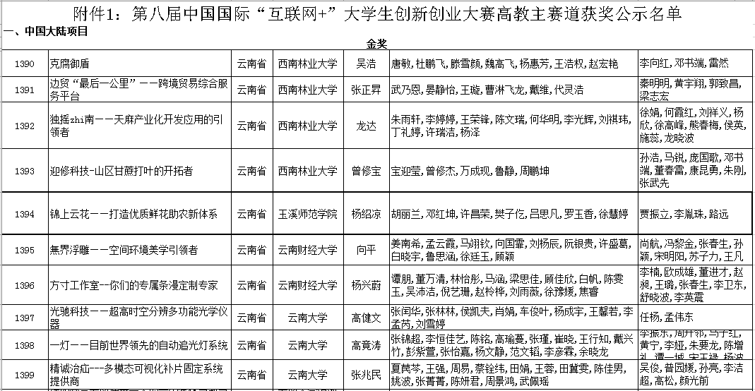
近日,第八届中国国际“互联网+”大学生创新创业大赛高教主赛道获奖名单公示,我校商学院贾振立、李胤珠教师团队指导的“锦上云花——打造优质鲜花助农新体系”项目获高教主赛道国赛铜奖。


本届比赛历时近一年,从学院推荐到获国赛铜奖,学校领导高度重视,多次到现场指导工作,创新创业学院联动各学院深入挖掘项目,鼓励在校师生积极参赛。通过优选项目、配强指导队伍等,精选了4个项目代表学校参加云南省决赛,并荣获2金2银的好成绩,其中1项进入国赛高教主赛道并获铜奖。

本次获奖是我校自2016年以来第二次入围中国“互联网+”大学生创新创业大赛国赛并取得了国赛铜奖的好成绩。校党委副书记杨光对获奖团队表示祝贺,对我校创新创业竞赛工作给予肯定,激励我校创新创业竞赛工作再上新台阶。